NEOENO
Vývoj enologických preparátů nové generace
Konkrétně se jedná o kombinované preparáty založené na saccharomycetních nebo nesaccharomycetních kvasinkách, které tvoří tzv. biologický člen a smektitu, který podporuje činnost kvasinek během fermentace a po jejím ukončení pomáhá výsledný produkt stabilizovat.
 
Druhá myšlenková linie vychází ze skutečnosti, že pro dosažení komplexního charakteru produktu, je zapotřebí součinnost tří technologicky významných skupin mikroorganismů – nesaccharomycetních kvasinek, saccharomycetních kvasinek a mléčných bakterií. V průběhu projektu bude připravena technologie komplexního vzorkování a získání technologicky významných mikroorganismů z vybraných matric, stanovení intervalu jejich postupné aplikace během fermentace.
 
Třetí myšlenková linie je věnována aplikování principu cirkulární ekonomie při získávání a výrobě podpůrných enologických preparátů, které jsou určeny pro zvýšená fyz. - chemické stability produktu a jako zdroj komplexní výživy v úvodu fermentace.

Informace o realizaci první etapy

Aktivita I – Kombinované preparáty
 
Cílem aktivity „Kombinovaný preparát“ bylo v první etapě řešení vybrat kmeny saccharomycetních a nesaccharomycetních kvasinek a vhodné smektity pro sestavení technologicky funkčního konsorcia. To obnášelo realizaci primární fenotypové charakterizace (produkce sulfanu, tolerance SO2, ethanolové tolerance a fermentační testy) u námi vybraných izolátů a charakterizaci smektitů (sedimentační zkoušky a souhrn informací o vlastnostech sodných, vápenatých a sodnovápenatých bentonitech). Dalším krokem bylo sestrojení kombinovaných preparátu (saccharomycetní kvasinka + smektit, konsorcium kvasinek + smektit) a jejich rozsáhle fermentační zkoušky. Na základě získaných výsledků byly vybrány kombinace pro testování v reálných podmínkách (experimentální sklep EPS biotechnology, s.r.o. a sklepy Vinselekt Michlovský, a.s.). Přídavek smektitů prokázal usměrnění fermentací bez negativního vlivu na aromatický profil finálního vína. V další etapě se budeme těšit na prohloubení informací o kombinovaných preparátech při aplikaci v reálných podmínkách ve větším měřítku.
Obrázek 1: Grafické porovnání průběhu fermentací se a bez zařazení smektitu.
Aktivita II – Rozložené konsorcium
 
V rámci Aktivity II byl prvotní úkol zaměřen na izolaci vinařských mikroorganismů, které se vyskytují na hroznech révy vinné, ve sklepě či v jemných kalech. Tímto způsobem byly získány tři druhy mikroorganismů: saccharomycetní, nesaccharomycetní kvasinky a mléčné bakterie. V první etapě probíhala projektová práce se saccharomycetními kvasinkami, které byly podrobeny fenotypové charakterizaci. Cílem bylo vybrat nejvhodnější kvasinku pro následné fermentační testy na reálném moštu jak na pracovišti Vinselekt Michlovský, a.s., tak v EPS biotechnology, s.r.o. Součástí etapy I byl také výběr nesaccharomycetních kvasinek a mléčných bakterií, které však budou podrobněji charakterizovány až v etapě druhé. Milníkem Aktivity II je zisk souboru saccharomycetních kvasinek a experimentální šarže výsledných produktů.
Obrázek 2: Experimentální sklep Vinselekt, a.s. který byl využit při izolaci mikroflóry sklepa.
Obrázek 3: Mikroskopické a makroskopické fotografie izolovaných autochtonních izolátů.
Aktivita III – Podpůrné enologické preparáty ze sekundárních surovin potravinářského průmyslu
 
V rámci I. etapy Aktivity III dotačního projektu NeoEno proběhl screening biotechnologického průmyslu s cílem výběru materiálové základny pro výrobu enologických produktů v souladu s OIV a s důrazem na využití principů cirkulární ekonomiky. České pivovary ročně vyprodukují přes 6000 tun suché biomasy jako sekundárního produktu při výrobě piva. Pivovarské kvasnice se cení především pro svou vysokou nutriční hodnotu, množství stravitelných peptidů, aminokyselin, esenciálních aminokyselin, vitamínů skupiny B a antioxidačních látek. Ovšem pouze část této produkce je dále zpracována, nejčastěji ke krmným účelům a jen velmi malé procento se využije k přípravě výrobků s vyšší přidanou hodnotou.  V rámci I. etapy byly nadefinovány enologické preparáty, způsoby jejich přípravy a zkoušky kvality dle OIV a pivovarské kultury z minipivovaru ROTOR byly testovány za účelem zjištění základních charakteristik z hlediska uplatnění ve vinařské technologii, tj. β-glukosidázová aktivita, množství glutathionu, antioxidační kapacita a množství manoproteinů.
 
Neaktivní kvasinky a autolyzáty se přidávají na začátku fermentace do moštu jako komplexní výživa pro aktivní kvasinky. V kvasničných preparátech se nadále uchovávají aktivní enzymy a vitamíny, díky nimž dochází k uvolnění aromatických esterů a terpenů a díky obsaženým antioxidačním látkám se aromatický profil a barva vína stabilizuje a snižuje se spotřeba SO2. Buněčné stěny kvasinek mají schopnost detoxifikace moštu od pesticidů, mykotoxinů při různých chorobách révy vinné a dalších inhibitorů kvašení. Manoproteiny, vyrobené z buněčných stěn kvasinek, se využívají ke stabilizaci bílkovin a vinného kamene ve víně a dodávají vínu pocit sladkosti a plnosti v ústech.
Tabulka 1: Vybrané skupiny enologických preparátů a jejich stručná charakterizace.
Enol. preparát
Využití
Neaktivní kvasinky
Živiny pro fermentující kvasinky na začátku a během fermentace
Neaktivní kvasinky s antioxidační kapacitou (GSH, polyfenoly, ß-glukosidáza
Zabraňují oxidačním jevům v moštu a ve víně a poskytují také živiny pro fermentující kvasinky na začátku a během fermentace. Redukční potenciál, ochrana thiolů, odhaluje terpenové aroma z glykosidovaných prekurzorů, nižší použití SO2
Autolyzáty
Poskytují živiny k rehydrataci aktivních kvasinek a jako živiny během alkoholové fermentace
Buněčné stěny
Předcházejí a řeší zaseknuté fermentace tím, že adsorbují mastné kyseliny, jež narušují membránovou propustnost kvasinek. Detoxifikace inhibitorů kvašení, pesticidů, mykotoxinů
Manoproteiny
Stabilizace vinného kamene a / nebo bílkovin ve víně, plná kulatá chuť vína

Informace z realizace druhé etapy

Aktivita I – Kombinované preparáty
 
V druhé etapě proběhla selekce a výběr kombinovaných preparátů pro aplikaci v reálných podmínkách (experimentální sklep EPS biotechnology, s.r.o. a sklepy Vinselekt Michlovský, a.s.). Kombinovaný preparát byl složen z nově izolovaných chladnomilných Saccharomyces cerevisiae (EPS1219 a EPS1218), nesaccharomycetní kvasinky a sodného bentonitu / sodno - vápenatého bentonitu. Pro testování v experimentálním sklepu CVMB byla vybrána bílá odrůda Veltlínské zelené, která se vyznačuje obtížnější stabilizací hotového vína. Průběh fermentace byl sledován z hlediska kinetiky, produkce negativních látek nebo naopak strhávání aromaticky aktivních látek vlivem bentonitu a stabilita mladého vína. Z výsledných dat byly vyvozeny následující závěry. Kombinovaný preparát oproti kontrole (samotná S. cerevisiae) stimuluje průběh fermentace a u kvasinek s pomalejší kinetikou došlo k mírnému zrychlení fermentace (u nás konktrétně u EPS1218). V průběhu celého kvašení nebyla technology pozorována tvorba negativních aromatických látek. Z dat po fermentaci pro hodnocení stability a dávky bentonitu lze obecně konstatovat, že preparát využívající sodno - vápenatého bentonitu měl nejlepší stabilizační účinky a oproti kontrolnímu vzorku bez bentonitu byl post-fermentační přídavek bentonitu redukován v případě EPS1219 o 66,6 % a v případě EPS1218 až o 75 %. Tyto výsledky mohou vést ke zkrácení doby stabilizace vín ve vinařstvích např. při produkci svatomartinských vín.
 
 
Aktivita II – Rozložená konsorcia
 
Cílem druhé etapy v aktivitě 2 v projektu NeoEno bylo sestrojit rozdělené konsorcium, které mělo obsahovat 3 dominantní skupiny mikroorganismů: nesaccharomycetní kvasinky, saccharomycetní kvasinky a mléčné bakterie a vybrat interval sekvenční inokulace. V minulém roce řešení (v etapě 1) byla vybrána dominantní Saccharomyces cerevisiae EPS1096. K ní byly dále izolovány, charakterizovány a selektovány mléčné bakterie a nesaccharomycetní kvasinky. Rozložené konsorcium pro testování v reálných podmínkách bylo navrženo ze třech různých nesaccharomycetních kvasinek, jedné saccharomycetní kvasinky a jedné mléčné bakterie (viz Tabulka č. 2).
Nesaccharomycetní kvasinka
Saccharomyces cerevisiae
Mléčné bakterie
EPS1224 - Ogataea [Candida] boidinii
S. cerevisiae (EPS1096)
Lacticaseibacillus paracasei (EPS1227)
EPS1225 - Yamadazyma [Candida] friedrichii
EPS1226 – Starmerella bacillaris
Významných výsledků z kvašení Frankovky v experimentálním sklepě EPS biotechnology bylo dosaženo v  případě konsorcia obsahující S. bacillaris, kde byla zaznamenána zvýšená produkce glycerolu a to až o 1,4 g/l oproti kontrole. Dle studie Tufariello, M. a kol. (2020) dosáhli při aplikaci S. bacillaris navýšení oproti kvašení samotné S. cerevisiae o 1,7 g/l. Výběr rozloženého konsorcia pro aplikaci v sezóně 2022 bude uskutečněn v rámci závěrečného hodnocení roční práce na tomto projektu. Doposud se z chemické analýzy zdá být nejvýznamnějším konsorciem to, ve kterém se nachází S. bacillaris (i podle světových trendů.
Aktivita III - Podpůrné enologické preparáty ze sekundárních surovin potravinářského průmyslu
 
Inaktivované kvasinky a jejich části jsou rozpoznány jako elicitor, aktivují obranný mechanismus v rostlině a zvyšují produkci sekundárních metabolitů v dozrávajícím ovoci. Buněčná stěna se skládá z mannoproteinů a β-1,3 a β-1,6-glukanů, plazmatická membrána obsahuje lipidy, steroly a proteiny. Kvasničný extrakt se používá při kultivaci rostlinných buněčných kultur díky jejich kapacitě stimulovat obranný mechanismus. Inaktivované kvasinky (POSI) a autolyzát (POSE) byly aplikovány ve formě listového postřiku na bílou odrůdu hroznů Rulandské šedé v dávkování 3 kg/ha a modrou odrůdu Cabernet Sauvignon v dávkování 1 kg/ha ve dvou dávkách s jedenáctidenním intervalem v době zaměkání bobulí. Aplikace postřiků na révu vinnou vyrobených z odpadní pivovarské biomasy navýšilo množství asimilovatelného dusíku až o 60% u obou dvou odrůd, což značí o navýšení dusíkatých látek v bobuli, které jsou nepostradatelné pro dobrý průběh fermentace a zároveň slouží jako prekurzory k rozvoji aroma ve výsledném vínu. 
Obrázek 4: Fáze tzv. zaměkání bobulí
Obrázek 5: Množství asimilovatelného dusíku v moštu v době sklizně

Informace z realizace třetí etapy

Aktivita I – Kombinované preparáty
 
Na základě kritického hodnocení výsledků z 2. etapy projektu a opětovné degustaci experimentálních šarží byly vybrány dva kombinované preparáty – kombinovaný preparát se saccharomycetní kvasinkou Saccharomyces cerevisisae EPS1218 a kombinovaný preparát s nesaccharomycetní kvasinkou Metschnikowia pulcherrima EPS115 (po 48 h se přidala pro hlavní kvašení EPS1218). Oba tyto preparáty byly hodnoceny kladně pro své senzorické vlastnosti.
 
Kvasinkové izoláty z preparátů byly podrobeny taxonomické identifikaci a optimalizacím kultivace i následným downstream procesům. Získané lyofilizované kvasinky byly použity pro výrobu udržitelného kombinovaného preparátu. K tomu byl využit bentonit Bentosol protect. Vyrobené kombinované preparáty EPS1218:bentonit a EPS115:bentonit + EPS1218 (po 48 h) byly dále testovány v experimentálních šaržích na moštech Zweigeltrebe (rosé, sklep CVMB), Ryzlink Vlašský (Vinselect Michlovský, a.s.), Müller Thurgau (Víno Hruška s.r.o.). Šarže byly testovány také s běžným kvasinkovým preparátem. Ve všech případech aplikace kombinovaného preparátu bylo víno na konci fermentace stabilní na termolabilní bílkoviny oproti běžnému kvasinkovému preparátu. Příměsí bentonitu do preparátu bylo dosaženo větší regulace fermentace (dosažení plynulého průběhu kvašení), zvýšení fyzikálně-chemické stability mladého vína, a eliminace aplikace bentonitu po dokvašení. Nejlépe byla hodnocena mladá vína, která byla fermentovaná s kombinovaným preparátem EPS115:bentonit + EPS1218 (po 48 h). Vína měla komplexní aroma a díky zvýšenému množství glycerolu vyprodukovaného nesaccharomycetní kvasinkou byla vína také plnější v chuti.
Obrázek 6. Ilustrační foto: A = kombinovaný preparát s Metschnikowia pulcherrima,
B = kombinovaný preparát se Saccharomyces cerevisiae.
Obrázek 7. Ilustrativní snímky aktivace zákvasu: A = kombinovaný preparát s EPS1218,
B = kombinovaný preparát s EPS115, C = kvasinkový preparát EPS1218.
Aktivita II – Rozložená konsorcia
 
Hlavním cílem 3. etapy byl zisk funkčního vzorku – Souboru rozložených vinařských mikroorganismů. V návaznosti na první dvě etapy, kde byla provedena izolace a charakterizace technologicky významných mikroorganismů (nesaccharomycetních a saccharomyctních kvasinek), poslední etapa byla věnována adaptaci a optimalizaci kultivace mléčných bakterií. Mimo jiné bylo majoritním cílem sumarizovat dosažené výsledky a vytvořit závazný reglement postupu izolace a charakterizace mikroorganismů. Zároveň byl stanoven interval, dávka a podmínky aplikace jednotlivých taxonů do vína: aplikace nesaccharomycetní kvasinky Starmerella bacillaris v čase 0 h (20 nebo 40 g/hl), aplikace 20 g/hl saccharomycetní kvasinky Saccharomyces cerevisiae po 24 nebo 48 h a aplikace mléčné bakterie Lacticaseibacillus paracasei při 8 % obj. alkoholu (1 g/hl). Nabyté poznatky z 3-leté projektové činnosti byly interně i externě verifikovány ve sklepě společnosti EPS biotechnology s.r.o, u projektového partnera Vinselekt Michlovský a.s. a u externího partnera Víno J. Stávek. U všech jmenovaných subjektů byly založeny experimentální šarže vín s preparáty získanými společností EPS biotechnology s.r.o. Nejlépe bylo hodnoceno víno Zweigeltrebe, se zvýšenou dávkou (40 g/hl) nesaccharomycetní kvasinky Starmerella bacillaris a aplikací S. cerevisiae po 48 h. Toto víno se vyznačovalo výrazně ovocnými tóny připomínajícími višně, maliny a ostružiny.
Obrázek 8. Ilustrativní snímek vinifikátorů pro kvašení červeného vína Zweigeltrebe ve sklepě EPS biotechnology, Vinifikátor s míchacím zařízením, ohřevem a teplotním čidlem.
Obrázek 9. Grafické znázornění průběhu fermentace na rmutu Zweigeltrebe; Uspořádání 1: Starmerella bacillaris v čase 0 h (40 g/hl), 20 g/hl Saccharomyces cerevisiae po 48 h a aplikace mléčné bakterie Lacticaseibacillus paracasei při 8 % obj. alkoholu  (1 g/hl), Uspořádání 2: Starmerella bacillaris v čase 0 h (20 g/hl), 20 g/hl Saccharomyces cerevisiae po 24 h a aplikace mléčné bakterie Lacticaseibacillus paracasei při 8 % obj. alkoholu (1 g/hl), Uspořádání 3: 20 g/hl Saccharomyces cerevisiae v čase 0 h a aplikace mléčné bakterie Lacticaseibacillus paracasei při 8 % obj. alkoholu (1 g/hl).
Aktivita III - Podpůrné enologické preparáty ze sekundárních surovin potravinářského průmyslu
 
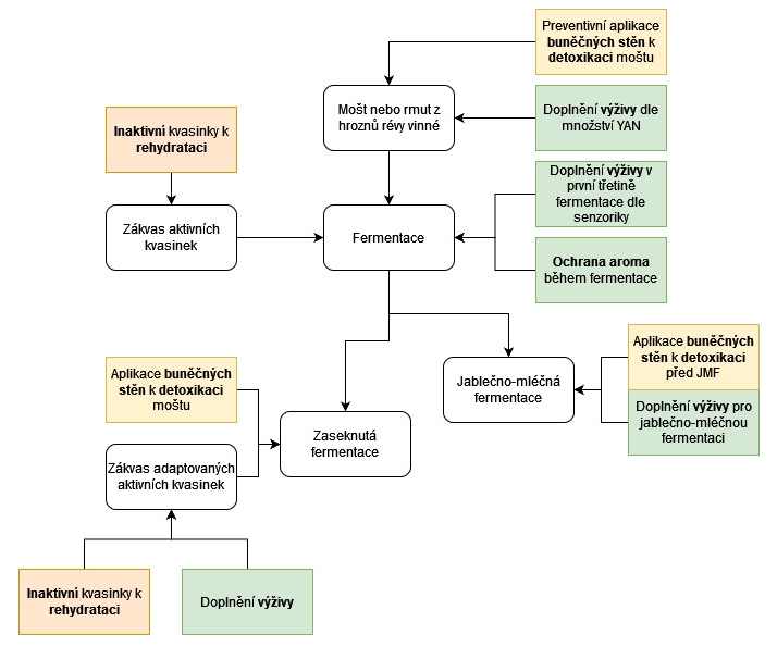
Cílem třetí etapy bylo ověření výroby enologických preparátů a jejich následná aplikace v reálných podmínkách. Výroba preparátů se uskutečnila ve čtvrtprovozním měřítku v biotechnologické hale CVMB (Centrum Výzkumu Mikrobiální Biomasy) společnosti EPS biotechnology. Tyto preparáty byly následně využity během fermentace moštu odrůd Hibernal a Chardonnay v experimentálním sklepě EPS biotechnology a pro výrobu Sauvignonu ve vinařství Lahofer a.s.  V rámci projektové realizace bylo dosaženo přípravy a použití tří různých enologických preparátů, které se liší způsobem aplikace během vinifikačního procesu a podpory vinifikace v různých fázích procesu:
    i) inaktivní kvasinky k rehydrataci aktivních kvasinek;
    ii) lyzáty jako výživa během kvašení a ochrana aroma;
    iii) buněčné stěny k detoxikaci moštu, jak znázorňuje Obrázek 6.
Uplatnění enologických preparátů je mířeno na střední vinaře, kteří si již objednávají produkt Vlastní kvasinka, který je založený na izolaci autochtonní mikroflóry z vinohradu, následné namnožení kvasinky v reaktoru a dodání ve formě lyofilizovaného preparátu. Množství vyrobené kvasinky Saccharomyces cerevisie je dána objemem reaktoru a přebývající množství lze přeměnit na podpůrné enologické preparáty. Výroba a použití zohledňuje zodpovědný přístup k potravinářství s ohledem na principy cirkulární ekonomie a bezodpadového hospodářství. Enologické preparáty pro Vlastní kvasinku jsou jedinečným produktem na trhu, který posiluje terroir vína a dodává mu svůj unikátní charakter.
Obrázek 6: Způsob využití podpůrných enologických preparátů z kvasinek během fermentace moštu – Inaktivní kvasinky, Buněčné stěny a Výživa ve formě autolyzátů.

PODPORA PROJEKTU

Operační program:
Operační program podnikání a inovace pro konkurenceschopnost
Číslo a název výzvy:
Aplikace VII - s účinnou spoluprácí
Název projektu:
Enologické preparáty nové generace
Registrační číslo
projektu:
CZ.01.1.02/0.0/0.0/19_262/0019980
TENTO PROJEKT JE SPOLUFINANCOVÁN EVROPSKOU UNIÍ Z PROSTŘEDKŮ FONDU PRO REGIONÁLNÍ ROZVOJ V RÁMCI OPERAČNÍHO PROGRAMU PODNIKÁNÍ A INOVACE PRO KONKURENCESCHOPST POD ZÁŠTITOU MINISTERSTVA PRŮMYSLU A OBCHODU.

PŘÍJEMCI PODPPORY

JECMEN
NANO 8
MULTI D
NANOFENREM
MIKROŘASY
KOKULTGÉ
OIL-AID
OPENREACTOR
NEXUS
NUCLEOFUN
HYBRA
BIOGAS

EPS biotechnology, s.r.o.
web EPS
kde jsme
zavolejte
mapa webu

UKONČENÉ PROJEKTY
ANAREM   ǀ   CARRIER   ǀ   Elektřina   ǀ   Techtool   ǀ   Sanační modul   ǀ   Denitrifikace   ǀ  BioSurfaktant   ǀ   Odsiřování   ǀ   Inokulum   ǀ   Trvalá Prosperita   ǀ   EUREKA   ǀ   Vinter   ǀ   Konsor   ǀ   Vinifer   ǀ   Ryby   ǀ   Snip   ǀ   Lowine   ǀ   Steril   ǀ   Bcov   ǀ   Vmscv   ǀ   Twink   ǀ   Pesticidy   ǀ   Naki   ǀ   Agrised   ǀ   Revit   ǀ   Porem   ǀ   NNP5   ǀ   Nos   ǀ   Navino   ǀ   Neoeno   ǀ   Stimul   ǀ   Mikropivo   ǀ   Newsec   ǀ   Sikoc   ǀ   Ferin   ǀ   Elipes   ǀ   Beersan   ǀ   Bioreg   ǀ   Brettin